一、相机选型
1、选型流程
2、选型办法
最先,,,,,,选择合适的区分率;;;;;;;
凭证需要的区分精度与视场巨细,那么我们选择需要的相机像素关系如下:
相机区分率(L/W)=视场(L/W)/精度
这仅仅只是相机的像素精度,并不代表整个系统的精度就有云云高,尚有其它的精度也要思量,如镜头的区分率,系统的颤抖,光源的波长(颜色),物体自己的特征等等。。。可是相机像素精度一定要高于系统所要求的精度,才华有现实的丈量意义,亚像素的精度提升在现实丈量中并没有太多影响。。。凭证奈奎斯特定理,需要相机区分率抵达系统精度的2倍以上。。。凭证履历,,,,,,我们需要把盘算的相机区分率乘以3-5,,,,,,获得我们现实的需求区分率。。。
第二步,,,,,,选择传感器类型;;;;;;;
若是拍摄目的是静态的,为了节约本钱,可思量使用CMCS相机,而若是目的是运动的,则优先思量CCD相机。。。
第三步,,,,,,选择传感器尺寸;;;;;;;
通常传感器的尺寸与所选择的像素是对应的,如30W通常是1/3’的,130W-500W是1/2’的,有些500W也有2/3’的。。。有些30W的也有1/4’的。。。若是是一律价位,那么我们优先选择传感器尺寸大的。。。
第四步,,,,,,选择相机镜头接口;;;;;;;
一样平常的相机都是C/CS接口的,需要注重与镜头的对应。。。若是有其它接口的镜头,也要思量相机的接口。。。
第五步,,,,,,选择相机帧率;;;;;;;
相机收罗和传输图像的速率,,,,,,关于面阵相机一样平常为每秒收罗的帧数(Frames/Sec),,,,,,关于线阵相机为每秒收罗的行数(HZ),,,,,,最大的帧率决议了相机的拍摄时间。。。
第六步,,,,,,选择相机颜色;;;;;;;
一样平常在需要使用彩色信息判断失效模子优劣时才会选用彩色相机,,,,,,不然选用是非相机。。。
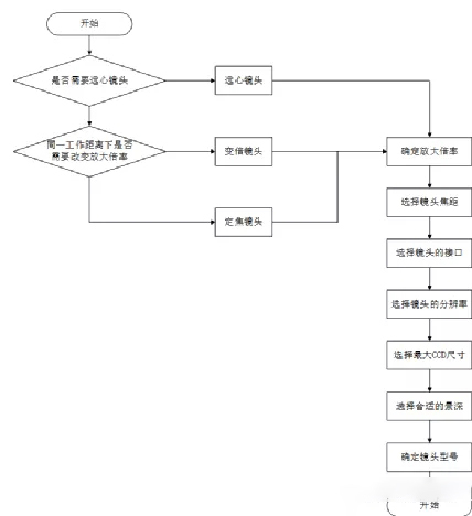
二、镜头
1、选型流程
2、选择办法
最先,,,,,,确定是否需要远心镜头;;;;;;;
下面几种情形需使用远心镜头:
?当被检测物体厚度较大,需要检测不止一个平面时,典范应用如食物盒,饮料瓶等;;;;;;;
?当被测物体的摆放位置不确定,可能跟镜头成一定角度时;;;;;;;
?当被测物体在被检测历程中上下跳动,如生产线上下震惊导致事情距离爆发转变时;;;;;;;
?当被测物体带孔径、或是三维立体物体时;;;;;;;
?当需要低畸变率、图像效果亮度险些完全一致时;;;;;;;
?当需要检测的缺陷只在统一偏向平行照明下才华检测到时;;;;;;;
?当需要凌驾检测精度时,如允许误差为1um时。。。
第二步,,,,,,确定统一事情距离下是否需要改变放大倍率;;;;;;;
当需要改变放大倍率时,,,,,,选择变倍镜头;;;;;;;当不需要改变放大倍率时,,,,,,选择定焦镜头。。。
第三步,,,,,,确定放大倍率;;;;;;;
第四步,,,,,,盘算焦距;;;;;;;
第五步,,,,,,确定工业相机镜头接口、CCD尺寸(靶面尺寸)和区分率;;;;;;;
镜头接口与相机接口匹配或通过外加转换口匹配即可:镜头可支持的大CCD尺寸应大于即是选配相机CCD芯片尺寸
第六步,,,,,,确定景深;;;;;;;
有些检测或丈量中必需将工业相机成一定角度且要求整个物体成像清晰;;;;;;;被测目的不在统一个平面上,,,,,,这就需要思量镜头的景深
三、光源
现阶段光源主要靠履历和现场测试确定型号!下面先容常用的几种光源的应用场景和选摘要领。。。
常用光源有:环形光源、条形光源、背光光源、同轴光源、球积分光源
1、环形光源
环光应用场景:
外貌碰伤、划伤等缺陷检测;;;;;;;印刷字符、标记、条码、指纹、图文识别等
环光选型要领:
?相识光源装置距离,,,,,,过滤掉某些角度光源;;;;;;;例如要求光源装置尺寸高,,,,,,就可以过滤掉大角度光源,,,,,,选择用小角度光源,,,,,,同样,,,,,,装置高度越高,,,,,,要求光源的直径越大;;;;;;;
?目的面积小,,,,,,且主要特征在外貌中心,,,,,,可选择小尺寸0角度或小角度光源;;;;;;;
?目的需要体现的特征若是在边沿,,,,,,可选择90度角环光,,,,,,或大尺寸高角度环形光;;;;;;;
?检测外貌划伤,,,,,,可选择90度角环光,,,,,,只管选择波是非的光源;;;;;;;
2、条形光源
条光应用场景:
金属外貌检查;;;;;;;图像扫描;;;;;;;外貌裂痕检测;;;;;;;LCD面板检查等。。。
条光选型要领:
?条光照射宽度大于检测的距离,,,,,,不然可能会照射距离远造成亮度差,,,,,,或者是距离近而幅射面积不敷;;;;;;;
?条光长度能够照明所需打亮的位置即可,,,,,,无须太长造成装置未便,,,,,,同时也增添本钱,一样平常情形下,,,,,,光源的装置高度会影响到所选用条光的长度,,,,,,高度越高,,,,,,光源长度要求越长,,,,,,不然图像两侧亮度传经比中心暗;;;;;;;
?若是照明目的是高反光物体,,,,,,加上漫射板,,,,,,若是是玄色等暗色不反光产品,,,,,,也可以拆掉漫射板以提高亮度;;;;;;;
3、背光光源
背光源应用场景:
高速率、短曝光场合下的轮廓丈量;;;;;;;机械零件尺寸丈量;;;;;;;电子元件、IC的形状检测等。。。
背光源选型要领:
?选择背光源时,,,,,,凭证物体的巨细选择合适巨细的背光源,,,,,,以免增添本钱造成铺张;;;;;;;
?背光源周围一条由于的外壳遮挡,,,,,,因此其亮度会低于中心部位,,,,,,因此,,,,,,选择背光源时,,,,,,只管不要使目的正好位于背光源边沿;;;;;;;
?背光源一样平常在检测轮廓时,,,,,,可以只管使用波是非的光源,,,,,,波是非的光源其衍射性弱,,,,,,图像边沿禁止易爆发重影,,,,,,比照度更高;;;;;;;
?背光源与目的之间的距离可以通过调解来抵达好的效果,,,,,,并非离得越近效果越好,,,,,,也非越远越好;;;;;;;
?检测液位可以将背光源侧立使用;;;;;;;
?圆轴类的产品,,,,,,螺旋状的产品只管使用平行背光源;;;;;;;
4、同轴光光源
同轴光应用场景:
反光件外貌凹坑、损伤、缺陷;;;;;;;印刷电路板种种字符、图案;;;;;;;Mark点定位;;;;;;;玻璃外貌、尺寸;;;;;;;种种二维码等。。。
同轴光选型要领:
?选择同轴光时主要看其发光面积,,,,,,凭证目的的巨细来选择合适发光面积的同轴光;;;;;;;
?同轴光的发光面积比目的尺寸大1.5~2倍左右,由于同轴光的光路设计是让光路通过一片45度半反半透镜改变,光源靠近灯板的地方会比远离灯板的亮度高,因此,只管选择大一点的发光面阻止光线左右不匀称;
?同轴光在装置时只管不要离目的太高,,,,,,越高,,,,,,要求选用的同轴光越大,,,,,,才华包管才匀称性;;;;;;;
5、球积分光源
球积分应用场景:
曲面、外貌、高低、弧形外貌检测;;;;;;;金属、玻璃外貌反光较强的物体外貌检测等。。。
球积分选型要领:
?选择球积分光源时主要是为了使光源发出的光线匀称漫衍在整个图像上,,,,,,消除放光;;;;;;;
四、硬件选型目的:
选择合适硬件的目的就是为了获得一张合适的图片,,,,,,判断一张图片是否合适的标准主要是以下几点:
1、视觉系统精度高
?视觉系统精度=单偏向视野规模巨细/相机单偏向区分率
?视觉精度决议于相机区分率及视野
?视野巨细合适
?相机区分率相同视野越小系统精度越高
?视野相同相机区分率越高系统精度越高
2、清晰成像
?确定图象中所要检测的部分处于清晰的焦距之内
?当图象中检测部分不处于统一焦平面时,,,,,,需要思量镜头的景深
3、比照度高,,,,,,特征真实
?比照度显着,,,,,,目的与配景的界线清晰;;;;;;;
?关于视觉软件处置惩罚,,,,,,好的图像是目的区域是非明确
4、匀称性好
?配景只管淡化并且匀称,,,,,,不滋扰图像处置惩罚;;;;;;;
?阻止过曝造成的真实边被吃掉
?阻止受到情形光的影响
5、颜色真实
?与颜色有关的还需要颜色真实,,,,,,亮度适中,,,,,,不过度曝光
6、图像稳固
?图像稳固,,,,,,能够兼容多种物料转变
?物料再视野中位置爆发变换时,,,,,,目的特征边稳固,,,,,,不会改变
更多详情敬请关注以下二维码



客服1