一、电子器件产品检测示意图:
1.主流的封装方法有回流焊接和波峰焊它们的主要检测流程如图;;;;;

二、回流焊缺陷与质量检测与产品管制
(一)工艺流程图

从回流焊工艺流程可看出,,,一件产品回流焊接要履历至少5次检查:
1.印刷质量检查 Inspect the printed PCB(对印刷质量举行检查,,,不得有漏印刷、印刷偏移等);;;;;
2.贴装质量检查 SMT quality inspection (检查元件贴装质量,,,不良举行修正);;;;;
3.首件检查 Check the components (凭证工艺指导书核对所有贴装元器 件的参数、规格、极性、工艺要求 等,,,首件确认OK后方可批量生产);;;;;
4.AOI自动光学检测 Automated Optical Inspection (对回流焊接或固化完成的产品使用AOI采 用光学比照法检测,,,不良品需举行维修后 再次举行AOI检测) ;;;;;
5.FQA抽检 Spot check (以国际标准:GB/T2828.1-2003相 关划定举行抽样检查) ;;;;;
通过至少4次人工检测与一次机械检测才对能对产品质量包管,,,才华消除缺陷,,,抵达质量磨练效果,,,由于焊接工艺的每步都会带来缺陷与焊接不良。。。。
三、回流焊的常见缺陷和可能缘故原由
回流焊的焊接质量磨练标准一样平常可接纳IPC标准IPC-A-610,,,电子装联的接受标准。。。。其中包括了SMT焊接元件的焊接磨练标准。。。。
1.回流焊的缺陷和焊接质量磨练
回流焊常见的缺陷一样平常的缘故原由和建议解决步伐可归纳为下表

2. 回流焊后的质量磨练要领与较量
回流焊的焊接质量的要领现在常用的有目检法,,,自动光学检查法(AOI),,,电测试法(ICT),,,X-ray光检查法,,,以及超声波检测法。。。。
1)目检法
简朴,,,低本钱。。。。但效率低,,,漏检率高,,,还与职员的履历和认真水平有关。。。。
2)自动光学检查法(AOI)
自动化。。。。阻止人为因素的滋扰。。。。无须模具。。。。浚浚???杉觳榇蟠蠖嫉娜毕荩,但对BGA,,,DCA等焊点不可看到的元件无法检查。。。。
3)在线测试法(ICT)
可以检查种种电气元件的准确毗连。。。。但需要重大的针床模具,,,价钱高,,,维护重大。。。。对焊接的工艺性能,,,例如焊点灼烁水平,,,焊点质量等无法磨练。。。。另外,,,随着电子产品装连越来越向微型化,,,高密度以及BGA,,,CSP偏向生长,,,ICT的测针要领受到越来越多的局限。。。。
4)X-ray光检查法
自动化。。。。浚浚???梢约觳橄招┧械墓ひ杖毕荨。。。通过X-Ray的透视特点,,,检查焊点的形状,,,和电脑库里标准的形状较量,,,来判断焊点的质量。。。。尤其对BGA,,,DCA元件的焊点检查,,,作用不可替换。。。。无须测试模具。。。。但对错件的情形不可判别。。。。弱点价钱现在相当腾贵。。。。
5)超声波检测法
自动化。。。。通过超声波的反射信号可以探测元件尤其时QFP,,,BGA等IC芯片封装内部爆发的朴陋,,,分层等缺陷。。。。它的弱点是要把PCB板放到一种液体介质才华运用超声波磨练法。。。。较适合于实验室运用。。。。
四、工程物资的质量管控要领
为了使产品质量及格,,,要对产品举行实时管控,,,可行要领如下:

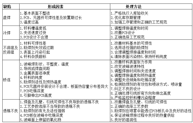
五、波峰焊缺陷与质量检测与产品管制
波峰焊接缺陷与处置惩罚要领:
六、波峰焊相关参数设置和控制要求
(一)波峰焊装备设置
1)有铅波峰焊锡炉温度控制在245±5℃,,,测温曲线PCB板上焊点温度的最低值为215;;;;;无铅锡炉温度控制在265±5℃,,,PCB板上焊点温度最低值为235℃。。。。
浸锡时间为:波峰1控制在0.3~1秒,,,波峰2控制在2~3秒;;;;;
传送速率为:0.7~1.5米/分钟;;;;;
夹送倾角为:4~6度;;;;;
助焊剂喷雾压力为:2~3Pa;;;;;
针阀压力为:2~4Pa;;;;;
(二)温度曲线参数控制要求
1)关于焊点面有SMT元件(印胶或点胶),,,不需要用波峰焊模具的产品,,,焊点面浸锡前实测预热温度与波峰1最高温度的落差控制小于150℃.
2)关于使用二个波峰的产品,,,波峰1与波峰2之间的下降温度值:有铅控制在170℃以上;;;;;无铅控制在200℃以上,,,避免二次焊接。。。。
3)关于有铅产品焊接后接纳自然风冷却,,,关于无铅产品焊接后接纳制冷压缩机强制制冷,,,焊接后冷却要求:
a)逐日实测温度曲线最高温度下降到200℃之间的下降速率控制在8℃/S以上。。。。
b)PCB板过完波峰30秒(约在波峰出口来由位置),,,焊点温度控制在140℃以下。。。。
c)制冷出风口风速必需控制在2.0—4.0M/S.
d)对制冷压缩机制冷温度装备探头显示温度控制在15℃以下。。。。
4)测试手艺员所测试温度曲线中应标识以下数据:
a)焊点面标准预热温度的时间和浸锡前预热最高温度;;;;;
b)焊点面最高过波峰温度;;;;;
c)焊点面浸锡时间;;;;;
d)焊接后冷却温度下降的斜率;;;;;
更多详情敬请关注以下二维码!



客服1